Identifikasi Zona Prioritas Pembangunan Disaster Recovery Center (DRC) Berbasis Analisis Spasial Multi-Kriteria di Kabupaten Bekasi, Jawa Barat

06 April 2026

By: Nadhia Ferlia Fara

Open Project

FINAL PROJECT

DRC

I. PENDAHULUAN

I.1. Latar Belakang

Transformasi digital nasional meningkatkan ketergantungan negara, dunia usaha, dan masyarakat terhadap infrastruktur data dan layanan digital. Kementerian PPN/Bappenas menempatkan Digital Public Infrastructure yang mencakup Digital ID, Government Cloud, Data Exchange, dan Super-App sebagai bagian penting dalam percepatan transformasi digital nasional. Sejalan dengan itu, Direktorat Jenderal Infrastruktur Digital menyatakan bahwa Indonesia memiliki lebih dari 212 juta pengguna internet, 185 pusat data dengan kapasitas 274 MW, dan kebutuhan kapasitas yang ditargetkan melampaui 2.000 MW pada tahun 2029. Kondisi tersebut menunjukkan bahwa keberlangsungan pusat data dan sistem informasi telah menjadi kebutuhan strategis, bukan lagi sekadar kebutuhan teknis (Kementerian PPN/Bappenas, 2025; Direktorat Jenderal Infrastruktur Digital, 2025).

Ketergantungan yang semakin tinggi terhadap sistem digital menuntut setiap organisasi untuk menyiapkan mekanisme pemulihan ketika terjadi gangguan, bencana, atau kegagalan sistem. NIST menjelaskan bahwa contingency planning mencakup business impact analysis, alternate site selection, dan recovery strategies untuk memastikan layanan teknologi informasi dapat dipulihkan setelah keadaan darurat. ISO/IEC 27031:2025 juga menegaskan bahwa kesiapan teknologi informasi dan komunikasi untuk business continuity membantu organisasi mencegah, merespons, dan memulihkan gangguan yang dapat merusak operasi kritis, reputasi, dan kepercayaan pemangku kepentingan, sekaligus menekan waktu pemulihan dan kehilangan data. Dalam konteks tersebut, Disaster Recovery Center (DRC) dipahami sebagai lokasi alternatif yang menopang keberlanjutan layanan ketika lokasi utama tidak dapat beroperasi (Swanson et al., 2010; ISO, 2025).

Meskipun demikian, keberadaan DRC saja belum cukup, karena lokasi DRC harus dipilih secara aman, terukur, dan sesuai dengan kebutuhan operasional. FEMA menyatakan bahwa fasilitas kritis seharusnya dihindarkan dari floodplain dengan peluang banjir tahunan 0,2 persen atau dilindungi hingga tingkat tersebut, karena gangguan kecil pun dapat menimbulkan konsekuensi besar bagi layanan esensial. NIST juga menempatkan alternate site selection sebagai unsur inti dalam perencanaan kontinjensi, sehingga pemilihan lokasi DRC tidak dapat dilakukan hanya berdasarkan ketersediaan lahan atau kedekatan administratif. Oleh sebab itu, lokasi DRC harus memenuhi persyaratan keselamatan, aksesibilitas, dukungan infrastruktur, dan keberfungsian pada saat bencana (FEMA, 2020; Swanson et al., 2010).

Urgensi tersebut menjadi semakin kuat di Indonesia, karena banjir masih menjadi bencana yang paling sering terjadi. BNPB mencatat bahwa selama Maret 2025 terjadi 261 kejadian bencana alam di Indonesia, dan 189 kejadian atau 72,41 persen di antaranya merupakan banjir. World Bank Group dan Asian Development Bank juga menempatkan Indonesia pada kelompok negara dengan risiko iklim tinggi dan paparan besar terhadap berbagai jenis banjir, dengan intensitas bahaya yang diproyeksikan meningkat akibat perubahan iklim. Dengan kondisi tersebut, pembangunan fasilitas pemulihan data di Indonesia harus memperhitungkan risiko banjir sejak tahap penentuan lokasi (Badan Nasional Penanggulangan Bencana, 2025a; World Bank Group & Asian Development Bank, 2021).

Pada skala lokal, Kabupaten Bekasi menunjukkan urgensi yang lebih konkret. Pemerintah Kabupaten Bekasi melaporkan bahwa hingga 29 Januari 2026 terdapat 173 titik banjir di 16 kecamatan, 51.289 kepala keluarga terdampak, dan 6.805 kepala keluarga dievakuasi di 24 titik pengungsian. Pemerintah Kabupaten Bekasi juga menyatakan bahwa sebagian besar wilayah terdampak merupakan kawasan yang setiap tahun mengalami banjir berulang. Selain itu, BNPB melaporkan bahwa banjir Jabodetabek pada awal Maret 2025 menimbulkan kerusakan dan kerugian ekonomi sebesar Rp1.699.670.076.814. Fakta tersebut menunjukkan bahwa penentuan lokasi DRC di Bekasi tidak boleh mengabaikan pola banjir berulang dan besarnya dampak sosial-ekonomi yang menyertainya (Pemerintah Kabupaten Bekasi, 2026a, 2026b; Badan Nasional Penanggulangan Bencana, 2025b).

Dinamika spasial di Bekasi juga memperkuat kebutuhan analisis yang berbasis data. Kajian pada Daerah Aliran Sungai Bekasi Hulu menunjukkan bahwa luas kawasan terbangun meningkat 43 persen antara tahun 1990 dan 2018, dan perubahan tersebut meningkatkan debit puncak serta volume banjir. Penelitian lain di Bekasi menegaskan bahwa interaksi antara hujan ekstrem dan perubahan tutupan lahan memperparah kejadian banjir di kawasan yang sangat terurbanisasi, sehingga penilaian risiko tidak dapat dilakukan secara parsial. Temuan tersebut menunjukkan bahwa persoalan lokasi DRC di Bekasi merupakan persoalan spasial yang dipengaruhi oleh banyak faktor yang saling berkaitan, seperti risiko banjir, topografi, penggunaan lahan, dan aksesibilitas (Kadri & Kurniyaningrum, 2019; Meliani et al., 2025).

Persoalan spasial yang melibatkan banyak faktor tidak dapat dijawab dengan satu kriteria tunggal. Malczewski menjelaskan bahwa spatial decision problems melibatkan banyak alternatif yang layak sekaligus banyak kriteria yang saling bertentangan, sehingga integrasi GIS dan multi-criteria decision analysis menjadi pendekatan yang relevan untuk mendukung pengambilan keputusan spasial. Penelitian terbaru tentang pemilihan lokasi Emergency Operations Center juga menunjukkan bahwa kombinasi GIS dan AHP dapat menilai lokasi berdasarkan keselamatan, aksesibilitas, infrastruktur, lingkungan, dan biaya, lalu menghasilkan dasar ilmiah bagi penentuan lokasi yang lebih tepat. Oleh karena itu, penelitian berjudul “Identifikasi Zona Prioritas Pembangunan Disaster Recovery Center (DRC) Berbasis Analisis Spasial Multi-Kriteria” penting dilakukan untuk menghasilkan rekomendasi lokasi yang tidak hanya aman dari ancaman bencana, tetapi juga tetap mudah diakses dan didukung oleh infrastruktur yang memadai (Malczewski, 2006; Alidadi et al., 2025).

Final project ini memiliki manfaat teoretis dan praktis. Secara teoretis, final project ini memperluas penerapan analisis spasial multi-kriteria pada penentuan lokasi infrastruktur ketahanan digital di wilayah rawan bencana. Secara praktis, final project ini dapat membantu pemerintah daerah, pengelola pusat data, dan pelaku usaha dalam menyusun prioritas lokasi DRC yang lebih aman, lebih efisien, dan lebih siap beroperasi ketika gangguan terjadi. Dengan rekomendasi lokasi yang berbasis risiko banjir, kondisi topografi, penggunaan lahan, dan aksesibilitas, final project ini berpotensi menekan risiko terhentinya layanan, mengurangi kehilangan data, mempercepat pemulihan operasional, dan memperkuat ketahanan wilayah terhadap bencana (ISO, 2025; Swanson et al., 2010; Alidadi et al., 2025).

I.2. Tujuan

Tujuan umum dari final project ini adalah untuk megidentifikasi zona prioitas pembangunan Disaster Recovery Center (DRC) di Kabupaten Bekasi melalui analisis spasial multi-kriteria, sehingga diperoleh lokasi yang aman, sesuai, dan mudah diakses untuk mendukung keberlanjutan layanan pada saat terjadi gangguan atau bencana. Dalam mewujudkan tujuan umum tersebut, disusun tujuan khusus sebagai berikut:

  1. 1.
    Menganalisis pengaruh risiko banjir, kondisi topografi, penggunaan lahan, dan aksesibilitas jalan terhadap tingkat kesesuaian lokasi pembangunan Disaster Recovery Center (DRC) di Kabupaten Bekasi.
  1. 2.
    Menyusun peta kesesuaian lokasi pembangunan Disaster Recovery Center (DRC) di Kabupaten Bekasi melalui analisis spasial multi-kriteria.
  1. 3.
    Mengidentifikasi zona prioritas pembangunan Disaster Recovery Center (DRC) berdasarkan hasil klasifikasi, pembobotan, dan perhitungan skor pada setiap unit analisis.
  1. 4.
    Menentukan kandidat lokasi yang paling potensial untuk pembangunan Disaster Recovery Center (DRC) sebagai dasar pendukung pengambilan keputusan.

II. Pelaksanaan

II.1. Alat dan Bahan

A. Alat Final Project

  • Laptop/PC
  • Software QGIS 3.44
  • Platform GeoMapid

B. Bahan Final Project

  • data batas wilayah kajian pada final project ini adalah data Batas Administrasi Kabupaten Bekasi, yang didapatkan pada platform GeoMapid melalui tools import data. Gambar I.1 merupakan tampilan dari batas administrasi Kabupaten Bekasi.

bataswilayah

Secara administratif, Kabupaten Bekasi dibatasi oleh:

  1. 1.
    Sebelah utara: Laut Jawa
  1. 2.
    Sebelah selatan: Kabupaten Bogor
  1. 3.
    Sebelah timur: Kabupaten Karawang
  1. 4.
    Sebelah barat: Kota Bekasi dan DKI Jakarta
  • data ini digunakan sebagai salah satu parameter utama dalam analisis kesesuaian lokasi pembangunan Disaser Recovery Center (DRC). Parameter ini berfungsi untuk mengidentifikasi tingkat kerawanan wilayah terhadap bencana banjir, sehingga lokasi yang dipilih memiliki tingkat keamanan yang tinggi terhadap potensi gangguan operasional. Data ini didapatkan dari platform GeoMapid pada tools Import Data. Gambar I.2 merupakan tampilan dari wilayah risiko banjir di Kabupaten Bekasi.

wilayah risiko banjir

Gambar I.2 merupakan tampilan wilayah risiko banjir di Kabupaten Bekasi. Area yang berwarna hijau menunjukkan area yang memiliki risiko banjir rendah, area yang berwarna kuning menunjukkan area yang memiliki risiko banjir sedang, dan area yang berwarna merah menunjukkan area yang memiliki risiko banjir tinggi.

  • data ini digunakan untuk menilai tingkat aksesbilitas suatu lokasi terhadap jaringan transportasi utama. Data ini diunduh pada laman resmi Geofabrik melalui https://www.geofabrik.de/. Gambar I.3 merupakan tampilan dari jaringan jalan di Kabupaten Bekasi.

jaringanjalan

Gambar I.3 merupakan tampilan jaringan jalan utama yang diklasifikasikan berdasarkan hierarki jalan yang diperoleh dari OpenStreetMap, yaitu kelas jalan motorway yang disimbolkan dengan garis berwarna biru, kelas jalan trunk yang disimbolkan dengan garis berwarna merah tua, kelas jalan primary yang disimbolkan dengan garis berwarna hijau, dan kelas jalan secondary yang disimbolkan dengan garis berwarna merah.

  • , data ini digunakan untuk merepresentasikan kondisi topografi wilayah final project, khususnya terkait ketinggian permukaan tanah. Data ini berperan penting dalam menentukan tingkat kerentanan terhadap genangan atau banjir, di mana wilayah dengan elevasi lebih rendah cenderung memiliki resiko yang lebih tinggi. Gambar I.4 merupakan tampilan Digital Elevation Model (DEM) di Kabupaten Bekasi.

dembekasi

Gambar I.4 menunjukkan tampilan data elevasi di Kabupaten Bekasi yang divisualisasikan menggunakan gradasi warna. Area dengan elevasi rendah ditampilkan dalam warna merah tua, kemudian secara bertahap berubah menjadi warna yang lebih terang hingga biru yang merepresentasikan area dengan elevasi lebih tinggi. Gradasi warna ini digunakan untuk mempermudah interpretasi perbedaan ketinggian wilayah secara visual.

  • data ini digunakan untuk mengidentifikasi jenis penggunaan lahan pada wilayah kajian, yang menjadi dasar dalam menilai kesesuaian lokasi pembangunan Disaster Recovery Center (DRC). Data ini diperoleh melalui platform GeoMapid pada tools Import Data. Gambar I.5 merupakan tampilan dari data penggunaan lahan.

landuse cover

Gambar I.5 merupakan tampilan dari data tutupan lahan yang terbagi menjadi 7 kelas, yaitu "trees", "crops", "water", "built area", "flooded vegetation", "ranglenad", dan "bare ground".

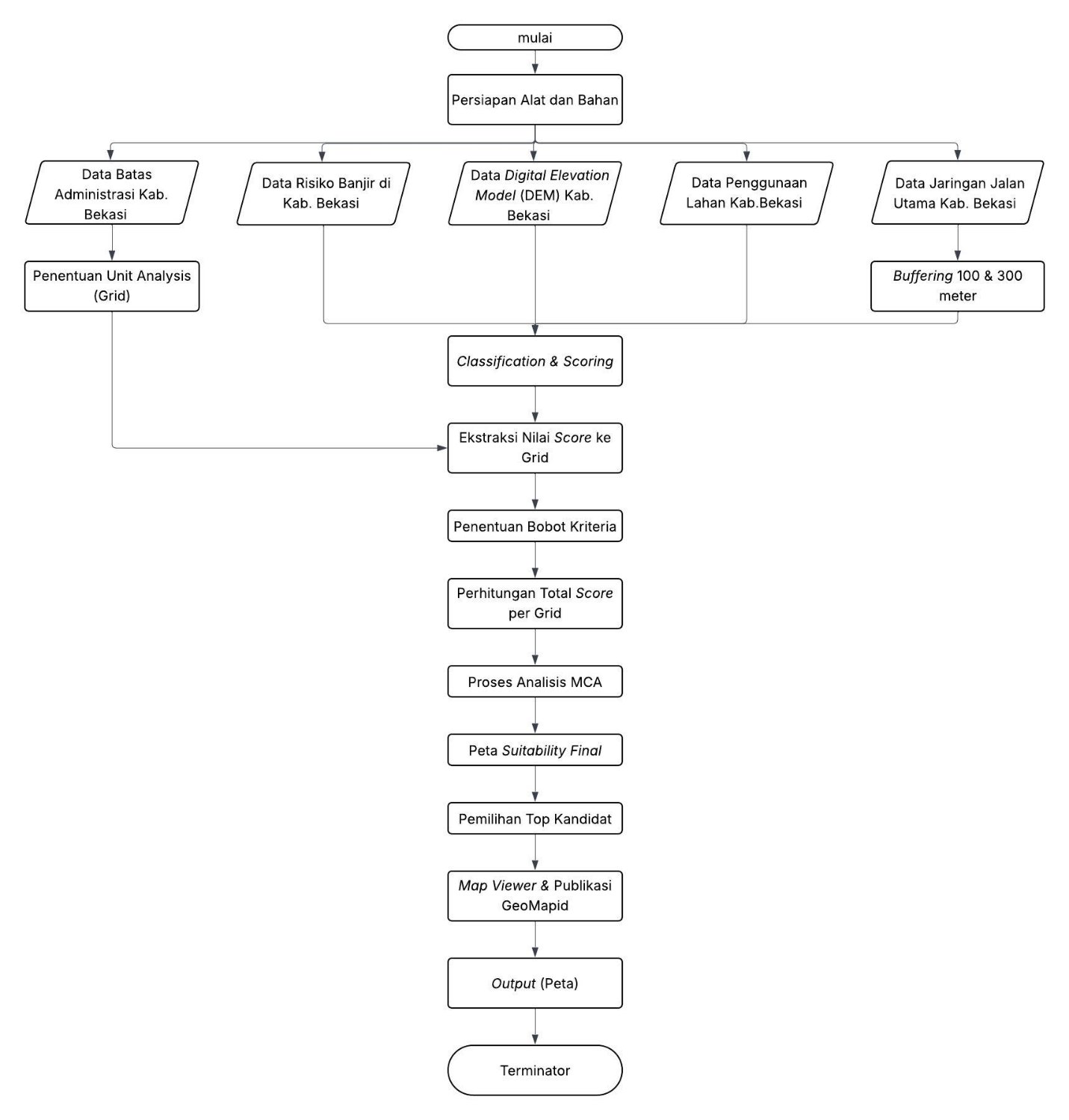
II.2. Tahapan Pelaksanaan Final Project

Dalam pembuatan final project, diperlukan tahapan pelaksanaan yang sistematis agar tujuan final project dapat tercapai dengan baik. Setiap tahapan dilakukan secara berurutan sehingga membentuk alur kerja yang terarah. Final project ini dilakukan dengan berbagai tahapan yang disajikan diagram alir pada Gambar II.6.

diagram alir

A. Persiapan Alat dan Bahan

Tahapan awal dalam pelaksanaan final project ini adalah persiapan alat dan bahan. Alat yang digunakan dalam final project ini berupa perangkat keras dan perangkat lunak. Perangkat keras yang digunakan dalam final project ini adalah laptop Acer Aspire 5 A515-52G-74RQ dengan detail spesifikasi meliputi processor Intel Core i7-8565U 1.8 GHz with Turbo Boost up to 4.6 GHz, Kapasitas RAM 8GB DDR4 Memory, dan Kapasitas Penyimpanan 1000 GB HDD + 256 GB SSD. Perangkat lunak yang digunakan dalam final project ini adalah software QGIS dan platform GeoMapid. Adapun data vektor dan raster yang digunakan dalam final project ini antara lain:

  • Data batas administrasi Kabupaten Bekasi digunakan untuk membatasi wilayah studi, menyeragamkan cakupan setiap layer, dan membentuk unit analisis yang konsisten.
  • Data risiko banjir digunakan untuk mengidentifikasi area yang memiliki tingkat kerawanan tinggi. Data ini merupakan dasar penting dalam perencanaan penggunaan lahan, kesiapsiagaan, dan pengurangan risiko bencana.
  • Data Digital Elevation Model (DEM) digunakan untuk merepresentasikan kondisi topografi permukaan. Data elevasi, kemiringan, dan bentuk medan merupakan salah satu faktor utama dalam pemodelan banjir dan sangat memengaruhi ketelitian estimasi genangan.
  • Data penggunaan lahan digunakan untuk menilai kesesuaian fungsi ruang dan pengaruh tutupan lahan terhadap aliran air di permukaan tanah, karena perubahan penggunaan dan tutupan lahan memengaruhi proses hidrologi serta karakteristik banjir.
  • Data jaringan jalan utama digunakan untuk menilai aksesibilitas lokasi kandidat. Data ini berfungsi untuk menentukan keterjangkauan fasilitas kritis dan memengaruhi kelancaran mobilisasi personel, logistik, serta layanan pada saat terjadi gangguan atau bencana.

B. Proses Classification & Scoring

Tahap classification dan scoring bertujuan untuk mentransformasikan seluruh parameter spasial yang masih bersifat mentah dan beragam ke dalam bentuk kelas dan nilai yang seragam pada unit analisis grid. Pada tahap ini, grid dijadikan sebagai satuan penilaian agar setiap lokasi dapat dibandingkan secara objektif. Tahapan ini diawali dengan melakukan intersect antara layer risiko banjir dan grid sehingga sebaran risiko banjir terpotong mengikuti batas setiap grid. Setelah itu, dilakukan proses statistics by categories untuk mengidentifikasi kelas risiko banjir yang paling dominan pada masing-masing grid, lalu menampilkannya kembali melalui virtual layer agar hanya kelas dominan yang dipertahankan sebagai representasi kondisi tiap unit analisis. Gambar II.7 merupakan gambar dari proses virtual layer.

virtualayer

Dari hasil proses virtual layer tersebut, akan menampilkan hanya kelas risiko banjir yang paling dominan pada setiap grid. Tahapan selanjutnya adalah melakukan proses scoring atau pemberian score menggunakan tools field calculator berdasarkan tingkat kesesuaiannya terhadap kebutuhan lokasi Disaster Recovery Center (DRC). Gambar II.8 merupakan tampilan query SQL yang digunakan untuk memberikan nilai score risiko banjir pada setiap grid.

scorerisk_flood

Pada Gambar II.8, dapat dilihat bahwa semakin rendah risiko banjir, maka akan memiliki nilai score yang semakin tinggi. dalam hal ini, untuk kelas risiko banjir tinggi memiliki nilai score 1, kelas sedang memiliki nilai score 3, dan kelas rendah memiliki nilai score 5.

Pada data DEM, perlu dilakukan proses konversi nilai elevasi pada layer grid. Pada tahapan ini, dilakukan dengan menggunakan tools zonal statistical, sehingga akan menghasilkan nilai elevasi pada setiap grid, khususnya nilai rata-rata (mean). Dari hasil tersebut, kemudian dilakukan proses klasifikasi ke dalam kelas tertentu dan memberikan skor sesuai tingkat kesesuaiannya. Gambar II.9 merupakan tampilan proses scoring pada layer DEM.

demscoring

Proses diatas akan menghasilkan field baru yang berisikan nilai score dari layer DEM pada setiap grid nya. Nilai field "mean" yang memiliki nilai "null" akan menghasilkan score 'null', nilai field "mean" yang memiliki nilai yang lebih kecil atau sama dengan 23 akan menghasilkan score 1, nilai field "mean" yang memiliki nilai yang lebih kecil atau sama dengan 37 akan menghasilkan score 3, dan nilai field "mean" yang memiliki nilai diluar itu, akan menghasilkan score 5. Semakin rendah suatu elevasi, maka akan memiliki nilai score yang semakin kecil.

Pada data jaringan jalan, dilakukan proses buffer dengan radius 100 meter dan 300 meter untuk mengukur kedekatan setiap grid terhadap jalan utama. Tahapan selanjutnya adalah menetapkan skor aksesibilitas berdasarkan posisi grid terhadap zona buffer tersebut dengan menggunakan tools select by location.

Pada data penggunaan lahan, dilakukan proses intersect dengan grid, menentukan kelas penggunaan lahan yang dominan pada tiap grid, lalu memberikan skor berdasarkan tingkat kecocokannya untuk pembangunan DRC. Gambar II.10 merupakan tampilan dari proses scoring menggunakan tools field calculator pada layer penggunaan lahan dominan.

scoringunalahan

Pada parameter penggunaan lahan, kelas built area diberi nilai score 5 karena kelas ini sudah memiliki fungsi ruang terbangun, sehingga lebih sesuai untuk pembangunan fasilitas seperti Disaster Recovery Center (DRC), lebih mudah diintegrasikan dengan infrastruktur perkotaan, dan cenderung menimbulkan konflik pemanfaatan lahan yang lebih rendah dibandingkan kelas lainnya. Pada kelas bare ground, rangeland, dan trees diberikan nilai 3 karena ketiga kelas tersebut masih dapat dipertimbangkan untuk pembangunan, tetapi pemanfaatannya memerlukan kehati-hatian yang lebih besar, sebab lahan kosong dapat memiliki nilai ekologis untuk ruang terbuka, sedangkan rangeland dan tutupan pohon berperan dalam konservasi tanah, air, karbon, dan keseimbangan lingkungan. Pada kelas crops, water, dan flooded vegetation diberikan nilai score 1 karena kelas-kelas tersebut kurang sesuai untuk pembangunan DRC, lahan pertanian perlu dipertahankan untuk mendukung produksi pangan, sedangkan badan air dan vegetasi tergenang memiliki fungsi hidrologis dan ekologis yang penting, seperti menyimpan air, mengatur aliran, dan mengurangi puncak banjir, sehingga tidak tepat digunakan untuk bangunan permanen.

Melalui tahapan ini, seluruh parameter yang semula memiliki format, satuan, dan karakter yang berbeda berhasil distandarkan ke dalam sistem skor yang sebanding, sehingga dapat diintegrasikan pada tahap analisis multi-kriteria untuk menghasilkan zona prioritas pembangunan DRC.

C. Proses Ekstraksi Nilai Score ke Grid

Pada tahapan ini, nilai score dari parameter risiko banjir, elevasi, aksesbilitas jalan, dan penggunaan lahan dilakukan proses ekstraksi ke dalam atribut grid dengan menggunakan tools join pada software QGIS. Setiap grid kemudian memiliki kolom score untuk masing-masing parameter sesuai hasil klasifikasi dan proses scoring pada tahapan sebelumnya.

Tahapan selanjutnya adalah dilakukan proses export data menjadi layer baru sehingga data hasil integrasi tersimpan secara permanen dan siap digunakan pada tahap pembobotan serta perhitungan skor akhir.

D. Proses Penentuan Bobot Kriteria dan Total Score

Pada tahapan ini, penentuan bobot kriteria ditentukan berdasarkan tingkat kepentingan relatif dari setiap parameter yang digunakan dalam analisis. Bobot ditentukan karena setiap parameter tidak memiliki pengaruh yang sama terhadap kesesuaian lokasi pembangunan Disaster Recovery Center (DRC). Penentuan bobot dilakukan untuk menunjukkan parameter mana yang lebih menentukan dalam proses penilaian lokasi, sehingga hasil analisis tidak hanya bergantung pada besar kecilnya score, tetapi juga mempertimbangkan tingkat kepentingan masing-masing kriteria. Gambar II.11 merupakan tampilan pada jendela field calculator untuk menentukan bobot kriteria.

bobot

Dari gambar diatas, dapat dilihat bahwa parameter risiko banjir memiliki bobot 40%, parameter elevasi memiliki bobot 25%, parameter aksesbilitas jalan utama memiliki bobot 20%, dan parameter penggunaan lahan memiliki bobot 15%. Dari tahapan ini, akan menghasilkan field baru pada layer grid yang berupa total score pada setiap gridnya. Dari hasil tersebut, kemudian dilakukan proses rangking sehingga akan mengetahui grid yang memiliki score terbaik.

F. Peta Suitability Final

Setelah diperoleh nilai akhir dari hasil analisis MCA dan perhitungan total score, tahapan berikutnya adalah melakukan reklasifikasi nilai ke dalam beberapa kelas tingkat suitability. Kelas tersebut disusun berdasarkan rentang nilai tertentu yang telah ditetapkan, sehingga setiap lokasi dapat dikelompokkan ke dalam kategori, diantaranya highly suitable, suitable, moderately suitable, dan not suitable. Proses reklasifikasi ini bertujuan untuk mempermudah interpretasi hasil analisis secara spasial.

Selanjutnya, masing-masing kelas suitability ditampilkan menggunakan simbol dan warna yang berbeda melalui proses symbology. Pemilihan warna disesuaikan agar mampu menunjukkan perbedaan tingkat kesesuaian secara jelas dan komunikatif. Dengan demikian, peta yang dihasilkan tidak hanya menampilkan data hasil analisis, tetapi juga memudahkan pembaca dalam memahami persebaran tingkat kesesuaian wilayah.

G. Proses Pemilihan Top Kandidat

Pada tahapan ini, hasil dari visualisasi suitability final dilakukan proses pe-rangking-an, sehingga grid yang memiliki nilai tertinggi akan berada di atas. Proses ini dilakukan dengan menggunakan tools short yang berada pada field total score pada software QGIS. Tahapan selanjutnya adalah menyeleksi hanya grid yang memiliki total score tertinggi yaitu 4.2, yang kemudian dilakukan proses export data sehingga akan menghasilkan layer baru yang berupa nilai score tertinggi saja. Dari layer baru tersebut, kemudian dilakukan proses pembagian zona menjadi beberapa bagian, diantaranya bagian timur, tengah atas, tengah bawah, dan barat. Hal ini dilakukan agar lokasi kandidat tersebar secara merata di wilayah Kabupaten Bekasi. Dari pembagian zona tersebut, kemudian dilakukan pemilihan lokasi yang terbaik berdasarkan data tutupan lahan sehingga menghasilkan beberapa area kandidat terpilih.

Selanjutnya dilakukan proses analysis untuk mengetahui lokasi yang sesuai untuk pembangunan DRC di Kabupaten Bekasi.

III. Hasil dan Pembahasan

Berdasarkan hasil analisis multi-kriteria terhadap parameter risiko banjir, elevasi, aksesibilitas jalan utama, dan penggunaan lahan, diperoleh peta suitability pembangunan Disaster Recovery Center (DRC) di Kabupaten Bekasi. Hasil analisis menunjukkan bahwa tingkat kesesuaian lokasi tidak tersebar secara merata, melainkan membentuk pola tertentu sesuai karakteristik fisik dan pemanfaatan ruang wilayah. Area dengan tingkat kesesuaian tinggi umumnya berada pada zona terbangun yang memiliki akses baik terhadap jaringan jalan utama, berada pada area dengan risiko banjir yang relatif lebih rendah, serta memiliki penggunaan lahan yang lebih kompatibel untuk pengembangan fasilitas kritis. Sebaliknya, area yang memiliki tingkat kesesuaian rendah cenderung berada pada wilayah dengan kerawanan banjir lebih tinggi, elevasi rendah, penggunaan lahan yang kurang sesuai, atau memiliki keterbatasan aksesibilitas terhadap jalur utama.

Secara umum, hasil ini menunjukkan bahwa pembangunan DRC di Kabupaten Bekasi sangat dipengaruhi oleh keseimbangan antara aspek keamanan bencana dan aspek operasional. Dalam konteks ini, lokasi yang ideal tidak hanya harus aman dari potensi gangguan fisik seperti banjir, tetapi juga harus mampu mendukung mobilisasi personel, distribusi logistik, dan keberlangsungan layanan ketika terjadi kondisi darurat. Oleh karena itu, hasil suitability yang diperoleh pada final project ini mencerminkan kebutuhan DRC sebagai fasilitas yang menuntut tingkat keamanan, aksesibilitas, dan kesiapan ruang yang tinggi secara bersamaan. Gambar III.1 merupakan tampilan dari peta suitability final.

suitability maps

Dari gambar diatas, dapat terlihat bahwa setiap grid memiliki variasi kategori yang berbeda. Kelas highly suitable disimbolkan dengan warna hijau tua, kelas moderately suitable disimbolkan dengan warna hijau muda, kelas not suitable disimbolkan dengan warna orange, dan kelas suitable disimbolkan dengan warna merah.

dari peta suitability diatas, kemudian dilakukan proses seleksi hanya pada kelas dengan highly suitable nya saja. gambar III.2 merupakan tampilan dari visualisasi grid dengan kategori highly suitable.

highly suitable

Hasil peta kelas highly suitable menunjukkan bahwa kelas highly suitable di Kabupaten Bekasi tidak tersebar secara acak, melainkan membentuk konsentrasi pada koridor wilayah barat–tengah hingga tengah–timur kabupaten. Berdasarkan identifikasi spasial, area dengan tingkat kesesuaian tinggi tersebut umumnya berada pada area yang telah berkembang secara urban dan industrial, serta berasosiasi kuat dengan keberadaan jaringan jalan utama dan akses kawasan industri. Pola ini terlihat terutama pada wilayah Tambun Selatan, Cibitung, Cikarang Barat, Cikarang Utara, Cikarang Selatan, dan sebagian Setu. Secara keruangan, kemunculan kelas highly suitable pada area-area tersebut menunjukkan bahwa lokasi yang paling sesuai untuk pembangunan Disaster Recovery Center (DRC) cenderung berada pada kawasan yang memiliki konektivitas tinggi terhadap koridor transportasi utama, seperti Jalan Tol Jakarta–Cikampek, Jalan Sultan Hasanudin, Jalan Raya Teuku Umar, serta koridor Cikarang–Cibarusah/Lemahabang–Cibarusah. Kawasan-kawasan tersebut juga umumnya didukung oleh lingkungan terbangun dan aktivitas industri, sehingga lebih kompatibel dengan kebutuhan fasilitas DRC yang menuntut aksesibilitas operasional, kedekatan terhadap utilitas, dan kesiapan ruang yang lebih baik.

Hasil final project, menunjukkan bahwa hasil analisis lokasi dapat dipertanggungjawabkan terhadap kondisi lapangan. Untuk memberikan analisis lokasi yang lebih dalam, dilakukan identifikasi karakteristik spasial kawasan secara lebih rinci sebagai dasar dalam menentukan lokasi pembangunan DRC yang potensial. Berikut adalah hasil visualisasinya:

A. Area Kandidat 1 - Kawasan Industri MM2100, Cikarang Barat

TOP 1

Lokasi kandidat 1 berada pada Kawasan Industri MM2100 yang secara karakter spasial dan operasional sangat mendukung kebutuhan pembangunan Disaster Recovery Center (DRC). Kawasan ini memiliki struktur ruang industri yang relatif tertata, didukung oleh jaringan jalan kawasan yang baik, serta infrastruktur utilitas yang lebih matang, terutama pada aspek pasokan listrik dan telekomunikasi. Dalam konteks DRC, kondisi tersebut sangat penting karena fasilitas ini menuntut keandalan operasional, konektivitas tinggi, serta kesiapan lingkungan terbangun untuk menjaga keberlangsungan layanan saat terjadi gangguan.

Selain itu, dominasi bangunan industri dan pergudangan pada kawasan ini menunjukkan bahwa lingkungan sekitar relatif lebih kompatibel untuk penempatan fasilitas kritis dibanding kawasan campuran atau permukiman padat. Dengan mempertimbangkan hasil analisis spasial dan karakter kawasan, Kandidat 1 layak diposisikan sebagai kandidat utama dalam penentuan lokasi DRC. Meskipun demikian, pemilihan tapak di dalam kawasan tetap perlu diarahkan pada sub-area yang paling aman terhadap unsur hidrologi dan tidak terlalu dekat dengan zona permukiman.

Profil Spasial dan Fungsional Kawasan

  • Berada pada kawasan industri MM2100 di Cikarang Barat.
  • Merupakan kawasan industri terintegrasi dengan infrastruktur utilitas yang relatif lengkap.
  • Didominasi oleh fungsi industri dan pergudangan dengan pola ruang yang cenderung kompak.
  • Memiliki jaringan jalan internal dan konektivitas kawasan yang baik.
  • Menunjukkan dukungan operasional yang kuat untuk fasilitas berbasis bangunan.

Pertimbangan Kelayakan sebagai Lokasi DRC

  • Memiliki lingkungan kawasan yang kompatibel untuk fasilitas operasional kritis.
  • Aksesibilitas kawasan mendukung mobilisasi personel, perangkat, dan logistik.
  • Dukungan listrik dan telekomunikasi menjadi nilai tambah untuk kebutuhan keberlangsungan layanan.
  • Lebih memungkinkan untuk pendekatan adaptive reuse atau pemanfaatan bangunan industri eksisting.
  • Secara keseluruhan menunjukkan keseimbangan terbaik antara kesiapan kawasan dan efisiensi operasional.

B. Area Kandidat 2 - Kawasan Industri EJIP, Cikarang Selatan

TOP5_1

Lokasi kandidat 2 berada di Kawasan Industri EJIP yang merupakan salah satu kawasan industri terencana dan terkelola di Cikarang Selatan. Karakter kawasan yang tertata, dukungan tenant manufaktur, serta keberadaan infrastruktur kawasan menjadikan lokasi ini memiliki tingkat kesesuaian yang tinggi untuk pengembangan DRC. Bagi fasilitas kritis seperti DRC, lingkungan industrial park yang stabil dan terorganisasi merupakan keunggulan karena dapat mendukung keandalan operasional, efisiensi akses, serta kemungkinan integrasi dengan utilitas pendukung yang lebih baik.

Area kandidat 2 adalah peluang untuk menerapkan pendekatan adaptive reuse, yaitu pemanfaatan atau penyesuaian bangunan industri eksisting untuk fungsi DRC. Pendekatan ini menjadi sangat relevan pada kawasan yang didominasi lahan terbangun, sehingga tidak selalu memerlukan pembangunan baru pada lahan kosong. Dengan demikian, kandidat 2 dapat dinilai sebagai alternatif terkuat setelah kandidat utama, terutama apabila pertimbangan implementasi mengarah pada pemanfaatan bangunan atau kavling industri yang telah tersedia.

Profil Spasial dan Fungsional Kawasan

  • Berada pada East Jakarta Industrial Park (EJIP), kawasan industri terencana di Cikarang Selatan.
  • Memiliki tata ruang kawasan yang lebih tertata dan terkelola.
  • Menampung banyak tenant manufaktur dan didukung infrastruktur kawasan industri.
  • Memiliki potensi dukungan utilitas dan layanan kawasan yang baik.
  • Relevan untuk pendekatan pemanfaatan bangunan eksisting

Pertimbangan Kelayakan sebagai Lokasi DRC

  • Cocok untuk DRC karena berada pada lingkungan industri yang stabil dan operasional.
  • Menawarkan kemungkinan adaptive reuse pada bangunan atau kavling industri.
  • Lebih mudah diintegrasikan dengan fasilitas penunjang dan sistem utilitas.
  • Mendukung kebutuhan keamanan, aksesibilitas, dan pengembangan bertahap.

IV. PENUTUP

IV.1 Kesimpulan

Berdasarkan hasil analisis spasial yang dilakukan, peta suitability menunjukkan bahwa lokasi dengan tingkat kesesuaian tinggi (highly suitable) untuk pembangunan Disaster Recovery Center (DRC) di Kabupaten Bekasi cenderung berada pada kawasan industri yang memiliki aksesibilitas baik, penggunaan lahan yang kompatibel, serta kondisi lingkungan yang lebih mendukung bagi fasilitas operasional kritis. Dari zona-zona dengan tingkat kesesuaian tinggi tersebut, penelitian ini kemudian mengerucutkan analisis melalui tahap site selection dan menetapkan dua kandidat utama, yaitu Kandidat 1 di Kawasan Industri MM2100 dan Kandidat 2 di Kawasan Industri EJIP. Kedua lokasi tersebut dipilih karena menunjukkan tingkat kelayakan yang paling baik dibanding area lain, terutama dari sisi karakter kawasan, dukungan infrastruktur, dan potensi pengembangan tapak untuk fungsi DRC.

Hasil pembahasan menunjukkan bahwa Kandidat 1 di Kawasan Industri MM2100 merupakan lokasi yang paling direkomendasikan karena memiliki struktur ruang industri yang lebih kompak, kesiapan kawasan yang lebih tinggi, serta lingkungan operasional yang lebih sesuai untuk mendukung keberlangsungan layanan DRC. Sementara itu, Kandidat 2 di Kawasan Industri EJIP menempati posisi sebagai alternatif utama karena juga berada pada kawasan industri yang terencana, tertata, dan memiliki potensi utilitas yang memadai untuk mendukung fasilitas DRC. Dengan demikian, penelitian ini menyimpulkan bahwa kawasan industri terkelola merupakan lokasi yang paling sesuai untuk pengembangan DRC di Kabupaten Bekasi, dengan MM2100 sebagai prioritas utama dan EJIP sebagai alternatif utama, sedangkan penetapan tapak final secara lebih rinci tetap memerlukan verifikasi lanjutan pada tingkat tapak, utilitas, dan kondisi lapangan.

DAFTAR PUSTAKA

Alidadi, G., Arefi Khorrami, Z., & Nekooie, M. A. (2025). Multi-criteria site selection for emergency operations centers in Tehran province: An integrated GIS-AHP approach. GeoJournal, 90, 180.

Badan Nasional Penanggulangan Bencana. (2025a). Buletin info bencana Maret 2025.

Badan Nasional Penanggulangan Bencana. (2025b). Dampak banjir di Jabodetabek: Kerugian ekonomi dan upaya pemulihan.

Direktorat Jenderal Infrastruktur Digital, Kementerian Komunikasi dan Digital. (2025). Strategi data center untuk ekonomi digital Indonesia.

Federal Emergency Management Agency. (2020). Critical facility.

International Organization for Standardization. (2025). ISO/IEC 27031:2025 cybersecurity—Information and communication technology readiness for business continuity.

Kadri, T., & Kurniyaningrum, E. (2019). Impact of land use on frequency of floods in Upper Bekasi Watershed, Indonesia. International Journal of Scientific & Technology Research, 8(12).

Kementerian PPN/Bappenas. (2025). Dukungan infrastruktur publik digital, percepat transformasi digital nasional.

Malczewski, J. (2006). GIS-based multicriteria decision analysis: A survey of the literature. International Journal of Geographical Information Science, 20(7), 703–726.

Meliani, F., Sulistyowati, R., Sapan, E. G. A., Sumargana, L., Lestari, S., Suryanta, J., Rudiastuti, A. W., Cahyaningtiyas, I. F., Pianto, T. A., Akbar, H. I., et al. (2025). The influence of the rainfall extremes and land cover changes on the major flood events at Bekasi, West Jawa, and its surrounding regions. Resources, 14(11), 169.

Pemerintah Kabupaten Bekasi. (2026a). 173 titik banjir di 16 kecamatan, Pemkab Bekasi intensifkan penanganan dan bantuan.

Pemerintah Kabupaten Bekasi. (2026b). Antisipasi banjir tahunan, Plt Bupati Bekasi instruksikan camat dan lurah siaga.

Swanson, M., Bowen, P., Phillips, A. W., Gallup, D., & Lynes, D. (2010). Contingency planning guide for federal information systems (NIST Special Publication 800-34 Rev. 1).

World Bank Group, & Asian Development Bank. (2021). Climate risk country profile: Indonesia.

Apa tujuan dari project ini?

Project ini bertujuan mengidentifikasi zona prioritas pembangunan Disaster Recovery Center (DRC) di Kabupaten Bekasi menggunakan analisis spasial multi-kriteria, agar diperoleh lokasi yang aman, sesuai, dan mudah diakses saat terjadi gangguan atau bencana.

Parameter apa saja yang digunakan dalam analisis?

Analisis menggunakan empat parameter utama, yaitu risiko banjir, elevasi, aksesibilitas jalan utama, dan penggunaan lahan. Keempat parameter ini dipilih untuk menilai keseimbangan antara aspek keamanan bencana dan kebutuhan operasional DRC.

Metode apa yang digunakan dalam project ini?

Project ini menggunakan analisis spasial multi-kriteria berbasis grid dengan tahapan klasifikasi, scoring, pembobotan, dan perhitungan total score untuk menghasilkan peta kesesuaian lokasi pembangunan DRC.

Lokasi mana yang menjadi kandidat utama pembangunan DRC?

Hasil analisis menunjukkan dua kandidat utama, yaitu Kawasan Industri MM2100 di Cikarang Barat sebagai prioritas utama dan Kawasan Industri EJIP di Cikarang Selatan sebagai alternatif utama.

Mengapa kawasan industri menjadi lokasi yang direkomendasikan?

Kawasan industri dinilai lebih sesuai karena memiliki aksesibilitas yang baik, lingkungan terbangun yang kompatibel, serta dukungan utilitas dan infrastruktur operasional yang lebih memadai untuk keberlangsungan layanan DRC.

Data Publications

Penentuan Lokasi Strategis Untuk Pembangunan RTH Berdasarkan Indeks Normalized Difference Vegetation Index (NDVI) dan Land Surface Temperature (LST) di Kota Bekasi

Environment

03 Apr 2026

Andrian Maulana

Penentuan Lokasi Strategis Untuk Pembangunan RTH Berdasarkan Indeks Normalized Difference Vegetation Index (NDVI) dan Land Surface Temperature (LST) di Kota Bekasi

Artikel ini dibuat untuk memberikan saran dan rekomendasi untuk pembangunan RTH di Kota Bekasi berdsarkan analisis spasial menggunakan indeks NDVI dan LST agar mendapatkan titik yang sesuai kriteria yang mampu mengurangi suhu panas dan UHI

11 min read

92 view

1 Projects

Identifikasi Zona Potensial untuk Pengembangan Kawasan Perumahan di Kabupaten Tuban

Real Estate

21 Nov 2025

Rahma Novita Sari

Identifikasi Zona Potensial untuk Pengembangan Kawasan Perumahan di Kabupaten Tuban

zona potensial pengembangan perumahan di Kabupaten Tuban dengan memperhatikan kesesuaian lahan, infrastruktur, dan regulasi tata ruang untuk pembangunan berkelanjutan.

19 min read

1122 view

1 Projects

Analisis Spasial Kelayakan Pembangunan Toko Bangunan di Kota Majene

Research

20 Mar 2026

Wawan Firgiawan

Analisis Spasial Kelayakan Pembangunan Toko Bangunan di Kota Majene

Proyek ini bertujuan untuk menganalisis dan memetakan lokasi potensial pembangunan toko bangunan di wilayah Kota Majene dengan memanfaatkan teknologi Sistem Informasi Geografis (SIG/GIS) dan metode analisis spasial multi-kriteria. Kegiatan ini berangkat dari meningkatnya kebutuhan bahan bangunan akibat pertumbuhan permukiman, infrastruktur, serta renovasi pasca-bencana di Majene. Dengan pendekatan berbasis data spasial, penelitian ini akan mengidentifikasi zona strategis dan kelayakan lokasi berdasarkan kombinasi faktor permintaan pasar, aksesibilitas, persaingan usaha, daya beli masyarakat, kedekatan dengan pemasok, serta risiko bencana.

12 min read

2132 view

2 Projects

Estimasi Biaya Pembebasan Lahan Rencana Pembangunan Jalan Baru di Kecamatan Denpasar Selatan, Kota Denpasar

City Planning

29 Sep 2025

Indra Adi Nagara

Estimasi Biaya Pembebasan Lahan Rencana Pembangunan Jalan Baru di Kecamatan Denpasar Selatan, Kota Denpasar

Artikel ini membahas objek pembebasan lahan dan estimasi biaya pembebasan lahan dalam rencana pembangunan jalan baru di Kecamatan Denpasar Selatan, Kota Denpasar

6 min read

1648 view

1 Projects

Terms and Conditions
Introductions
  • MAPID is a platform that provides Geographic Information System (GIS) services for managing, visualizing, and analyzing geospatial data.
  • This platform is owned and operated by PT Multi Areal Planing Indonesia, located at